cvms

Cross-Validation for Model Selection
Authors: Ludvig R. Olsen ( r-pkgs@ludvigolsen.dk ), Hugh Benjamin Zachariae
License: MIT
Started: October 2016

CRAN_Status_Badge metacran downloads minimal R version Codecov test coverage GitHub Actions CI status AppVeyor build status DOI

Overview

R package for model evaluation and comparison.

Currently supports regression ('gaussian'), binary classification ('binomial'), and (some functions only) multiclass classification ('multinomial'). Many of the functions allow parallelization, e.g. through the doParallel package.

NEW: Our new application for plotting confusion matrices with plot_confusion_matrix() without any code is now available on Huggingface Spaces.

Main functions

Function Description
cross_validate() Cross-validate linear models with lm()/lmer()/glm()/glmer()
cross_validate_fn() Cross-validate a custom model function
validate() Validate linear models with (lm/lmer/glm/glmer)
validate_fn() Validate a custom model function
evaluate() Evaluate predictions with a large set of metrics
baseline()
baseline_gaussian()
baseline_binomial()
baseline_multinomial()
Perform baseline evaluations of a dataset

Evaluation utilities

Function Description
confusion_matrix() Create a confusion matrix from predictions and targets
evaluate_residuals() Evaluate residuals from a regression task
most_challenging() Find the observations that were the most challenging to predict
summarize_metrics() Summarize numeric columns with a set of descriptors

Formula utilities

Function Description
combine_predictors() Generate model formulas from a list of predictors
reconstruct_formulas() Extract formulas from output tibble
simplify_formula() Remove inline functions with more from a formula object

Plotting utilities

Function Description
plot_confusion_matrix() Plot a confusion matrix (see also our no-code application)
plot_metric_density() Create a density plot for a metric column
font() Set font settings for plotting functions (currently only plot_confusion_matrix())
sum_tile_settings() Set settings for sum tiles in plot_confusion_matrix()

Custom functions

Function Description
model_functions() Example model functions for cross_validate_fn()
predict_functions() Example predict functions for cross_validate_fn()
preprocess_functions() Example preprocess functions for cross_validate_fn()
update_hyperparameters() Manage hyperparameters in custom model functions

Other utilities

Function Description
select_metrics() Select the metric columns from the output
select_definitions() Select the model-defining columns from the output
gaussian_metrics()
binomial_metrics()
multinomial_metrics()
Create list of metrics for the common metrics argument
multiclass_probability_tibble() Generate a multiclass probability tibble

Datasets

Name Description
participant.scores Made-up experiment data with 10 participants and two diagnoses
wines A list of wine varieties in an approximately Zipfian distribution
musicians Made-up data on 60 musicians in 4 groups for multiclass classification
predicted.musicians Predictions by 3 classifiers of the 4 classes in the musicians dataset
precomputed.formulas Fixed effect combinations for model formulas with/without two- and three-way interactions
compatible.formula.terms 162,660 pairs of compatible terms for building model formulas with up to 15 fixed effects

Table of Contents

Important News

Check NEWS.md for the full list of changes.

Installation

CRAN:

install.packages("cvms")

Development version:

install.packages("devtools")

devtools::install_github("LudvigOlsen/groupdata2")

devtools::install_github("LudvigOlsen/cvms")

Vignettes

cvms contains a number of vignettes with relevant use cases and descriptions:

vignette(package = "cvms") # for an overview

Examples

Attach packages

library(cvms)
library(groupdata2)   # fold() partition()
library(knitr)        # kable()
library(dplyr)        # %>% arrange()

Load data

The dataset participant.scores comes with cvms:

data <- participant.scores

Fold data

Create a grouping factor for subsetting of folds using groupdata2::fold(). Order the dataset by the folds:

# Set seed for reproducibility
set.seed(7)

# Fold data 
data <- fold(
  data = data, k = 4,
  cat_col = 'diagnosis',
  id_col = 'participant') %>% 
  arrange(.folds)

# Show first 15 rows of data
data %>% head(15) %>% kable()
participant age diagnosis score session .folds
9 34 0 33 1 1
9 34 0 53 2 1
9 34 0 66 3 1
8 21 1 16 1 1
8 21 1 32 2 1
8 21 1 44 3 1
2 23 0 24 1 2
2 23 0 40 2 2
2 23 0 67 3 2
1 20 1 10 1 2
1 20 1 24 2 2
1 20 1 45 3 2
6 31 1 14 1 2
6 31 1 25 2 2
6 31 1 30 3 2

Cross-validate a single model

Gaussian

CV1 <- cross_validate(
  data = data,
  formulas = "score ~ diagnosis",
  fold_cols = '.folds',
  family = 'gaussian',
  REML = FALSE
)

# Show results
CV1
#> # A tibble: 1 × 21
#>   Fixed  RMSE   MAE `NRMSE(IQR)`  RRSE   RAE RMSLE   AIC  AICc   BIC Predictions
#>   <chr> <dbl> <dbl>        <dbl> <dbl> <dbl> <dbl> <dbl> <dbl> <dbl> <list>     
#> 1 diag…  16.4  13.8        0.937 0.900 0.932 0.474  195.  196.  198. <tibble>   
#> # ℹ 10 more variables: Results <list>, Coefficients <list>, Folds <int>,
#> #   `Fold Columns` <int>, `Convergence Warnings` <int>,
#> #   `Singular Fit Messages` <int>, `Other Warnings` <int>,
#> #   `Warnings and Messages` <list>, Process <list>, Dependent <chr>

# Let's take a closer look at the different parts of the output 

# Metrics and formulas
CV1 %>% select_metrics() %>% kable()
Fixed RMSE MAE NRMSE(IQR) RRSE RAE RMSLE AIC AICc BIC Dependent
diagnosis 16.35261 13.75772 0.9373575 0.9004745 0.932284 0.4736577 194.6218 195.9276 197.9556 score

# Just the formulas
CV1 %>% select_definitions() %>% kable()
Dependent Fixed
score diagnosis

# Nested predictions 
# Note that [[1]] picks predictions for the first row
CV1$Predictions[[1]] %>% head() %>% kable()
Fold Column Fold Observation Target Prediction
.folds 1 1 33 51.00000
.folds 1 2 53 51.00000
.folds 1 3 66 51.00000
.folds 1 4 16 30.66667
.folds 1 5 32 30.66667
.folds 1 6 44 30.66667

# Nested results from the different folds
CV1$Results[[1]] %>% kable()
Fold Column Fold RMSE MAE NRMSE(IQR) RRSE RAE RMSLE AIC AICc BIC
.folds 1 12.56760 10.72222 0.6793295 0.7825928 0.7845528 0.3555080 209.9622 211.1622 213.4963
.folds 2 16.60767 14.77778 1.0379796 1.0090512 1.1271186 0.5805901 182.8739 184.2857 186.0075
.folds 3 15.97355 12.87037 1.2528275 0.7954799 0.8644279 0.4767100 207.9074 209.1074 211.4416
.folds 4 20.26162 16.66049 0.7792933 1.0147739 0.9530367 0.4818228 177.7436 179.1554 180.8772

# Nested model coefficients
# Note that you have the full p-values, 
# but kable() only shows a certain number of digits
CV1$Coefficients[[1]] %>% kable()
Fold Column Fold term estimate std.error conf.level conf.low conf.high statistic df.error p.value
.folds 1 (Intercept) 51.00000 5.901264 0.95 38.76153 63.238472 8.642216 22 0.0000000
.folds 1 diagnosis -20.33333 7.464574 0.95 -35.81391 -4.852754 -2.723978 22 0.0123925
.folds 2 (Intercept) 53.33333 5.718886 0.95 41.36357 65.303099 9.325826 19 0.0000000
.folds 2 diagnosis -19.66667 7.565375 0.95 -35.50118 -3.832156 -2.599563 19 0.0176016
.folds 3 (Intercept) 49.77778 5.653977 0.95 38.05215 61.503408 8.804030 22 0.0000000
.folds 3 diagnosis -18.77778 7.151778 0.95 -33.60966 -3.945899 -2.625610 22 0.0154426
.folds 4 (Intercept) 49.55556 5.061304 0.95 38.96212 60.148986 9.791065 19 0.0000000
.folds 4 diagnosis -22.30556 6.695476 0.95 -36.31935 -8.291764 -3.331437 19 0.0035077

# Additional information about the model
# and the training process
CV1 %>% select(14:19, 21) %>% kable()
Folds Fold Columns Convergence Warnings Singular Fit Messages Other Warnings Warnings and Messages Dependent
4 1 0 0 0 score

CV1$Process[[1]]
#> ---
#> Process Information
#> ---
#> Target column: target
#> Prediction column: prediction
#> Family / type: Gaussian
#> Target summary: mean: 38.767, median: 35, range: [10, 81], SD: 19.294, IQR: 28
#> Prediction summary: mean: 38.717, median: 33.667, range: [27.25, 53.333], SD: 10.386, IQR: 19.111
#> Locale (LC_ALL): 
#>   en_US.UTF-8/en_US.UTF-8/en_US.UTF-8/C/en_US.UTF-8/en_US.UTF-8
#> ---

Binomial

CV2 <- cross_validate(
  data = data,
  formulas = "diagnosis~score",
  fold_cols = '.folds',
  family = 'binomial'
)

# Show results
CV2
#> # A tibble: 1 × 28
#>   Fixed `Balanced Accuracy`    F1 Sensitivity Specificity `Pos Pred Value`
#>   <chr>               <dbl> <dbl>       <dbl>       <dbl>            <dbl>
#> 1 score               0.736 0.821       0.889       0.583            0.762
#> # ℹ 22 more variables: `Neg Pred Value` <dbl>, AUC <dbl>, `Lower CI` <dbl>,
#> #   `Upper CI` <dbl>, Kappa <dbl>, MCC <dbl>, `Detection Rate` <dbl>,
#> #   `Detection Prevalence` <dbl>, Prevalence <dbl>, Predictions <list>,
#> #   ROC <list>, `Confusion Matrix` <list>, Results <list>, Coefficients <list>,
#> #   Folds <int>, `Fold Columns` <int>, `Convergence Warnings` <int>,
#> #   `Singular Fit Messages` <int>, `Other Warnings` <int>,
#> #   `Warnings and Messages` <list>, Process <list>, Dependent <chr>

# Let's take a closer look at the different parts of the output 
# We won't repeat the parts too similar to those in Gaussian

# Metrics
CV2 %>% select(1:9) %>% kable(digits = 5)
Fixed Balanced Accuracy F1 Sensitivity Specificity Pos Pred Value Neg Pred Value AUC Lower CI
score 0.73611 0.82051 0.88889 0.58333 0.7619 0.77778 0.76852 0.59627
CV2 %>% select(10:15) %>% kable()
Upper CI Kappa MCC Detection Rate Detection Prevalence Prevalence
0.9407669 0.4927536 0.5048268 0.5333333 0.7 0.6

# Confusion matrix
CV2$`Confusion Matrix`[[1]] %>% kable()
Fold Column Prediction Target Pos_0 Pos_1 N
.folds 0 0 TP TN 7
.folds 1 0 FN FP 5
.folds 0 1 FP FN 2
.folds 1 1 TN TP 16

# Plot confusion matrix
plot_confusion_matrix(CV2$`Confusion Matrix`[[1]], add_sums = TRUE)

Cross-validate multiple models

Create model formulas

model_formulas <- c("score ~ diagnosis", "score ~ age")
mixed_model_formulas <- c("score ~ diagnosis + (1|session)",
                          "score ~ age + (1|session)")

Cross-validate fixed effects models

CV3 <- cross_validate(
  data = data,
  formulas = model_formulas,
  fold_cols = '.folds',
  family = 'gaussian',
  REML = FALSE
)

# Show results
CV3
#> # A tibble: 2 × 21
#>   Fixed  RMSE   MAE `NRMSE(IQR)`  RRSE   RAE RMSLE   AIC  AICc   BIC Predictions
#>   <chr> <dbl> <dbl>        <dbl> <dbl> <dbl> <dbl> <dbl> <dbl> <dbl> <list>     
#> 1 diag…  16.4  13.8        0.937 0.900 0.932 0.474  195.  196.  198. <tibble>   
#> 2 age    22.4  18.9        1.35  1.23  1.29  0.618  201.  202.  204. <tibble>   
#> # ℹ 10 more variables: Results <list>, Coefficients <list>, Folds <int>,
#> #   `Fold Columns` <int>, `Convergence Warnings` <int>,
#> #   `Singular Fit Messages` <int>, `Other Warnings` <int>,
#> #   `Warnings and Messages` <list>, Process <list>, Dependent <chr>

Cross-validate mixed effects models

CV4 <- cross_validate(
  data = data,
  formulas = mixed_model_formulas,
  fold_cols = '.folds',
  family = 'gaussian',
  REML = FALSE
)

# Show results
CV4
#> # A tibble: 2 × 22
#>   Fixed  RMSE   MAE `NRMSE(IQR)`  RRSE   RAE RMSLE   AIC  AICc   BIC Predictions
#>   <chr> <dbl> <dbl>        <dbl> <dbl> <dbl> <dbl> <dbl> <dbl> <dbl> <list>     
#> 1 diag…  7.95  6.41        0.438 0.432 0.428 0.226  176.  178.  180. <tibble>   
#> 2 age   17.5  16.2         1.08  0.953 1.11  0.480  194.  196.  198. <tibble>   
#> # ℹ 11 more variables: Results <list>, Coefficients <list>, Folds <int>,
#> #   `Fold Columns` <int>, `Convergence Warnings` <int>,
#> #   `Singular Fit Messages` <int>, `Other Warnings` <int>,
#> #   `Warnings and Messages` <list>, Process <list>, Dependent <chr>,
#> #   Random <chr>

Repeated cross-validation

Instead of only dividing our data into folds once, we can do it multiple times and average the results. As the models can be ranked differently with different splits, this is generally preferable.

Let’s first add some extra fold columns. We will use the num_fold_cols argument to add 3 unique fold columns. We tell fold() to keep the existing fold column and simply add three extra columns. We could also choose to remove the existing fold column, if, for instance, we were changing the number of folds (k). Note, that the original fold column will be renamed to ".folds_1".

# Set seed for reproducibility
set.seed(2)

# Ungroup data
# Ootherwise we would create folds within the existing folds
data <- dplyr::ungroup(data)

# Fold data 
data <- fold(
  data = data, 
  k = 4,
  cat_col = 'diagnosis',
  id_col = 'participant',
  num_fold_cols = 3,
  handle_existing_fold_cols = "keep"
)

# Show first 15 rows of data
data %>% head(10) %>% kable()
participant age diagnosis score session .folds_1 .folds_2 .folds_3 .folds_4
10 32 0 29 1 4 4 3 1
10 32 0 55 2 4 4 3 1
10 32 0 81 3 4 4 3 1
2 23 0 24 1 2 3 1 2
2 23 0 40 2 2 3 1 2
2 23 0 67 3 2 3 1 2
4 21 0 35 1 3 2 4 4
4 21 0 50 2 3 2 4 4
4 21 0 78 3 3 2 4 4
9 34 0 33 1 1 1 2 3

Now, let’s cross-validate the four fold columns. We use paste0() to create the four column names:

CV5 <- cross_validate(
  data = data,
  formulas = c("diagnosis ~ score",
               "diagnosis ~ score + age"),
  fold_cols = paste0(".folds_", 1:4),
  family = 'binomial'
)

# Show results
CV5
#> # A tibble: 2 × 28
#>   Fixed     `Balanced Accuracy`    F1 Sensitivity Specificity `Pos Pred Value`
#>   <chr>                   <dbl> <dbl>       <dbl>       <dbl>            <dbl>
#> 1 score                   0.729 0.813       0.875       0.583            0.759
#> 2 score+age               0.545 0.643       0.653       0.438            0.635
#> # ℹ 22 more variables: `Neg Pred Value` <dbl>, AUC <dbl>, `Lower CI` <dbl>,
#> #   `Upper CI` <dbl>, Kappa <dbl>, MCC <dbl>, `Detection Rate` <dbl>,
#> #   `Detection Prevalence` <dbl>, Prevalence <dbl>, Predictions <list>,
#> #   ROC <list>, `Confusion Matrix` <list>, Results <list>, Coefficients <list>,
#> #   Folds <int>, `Fold Columns` <int>, `Convergence Warnings` <int>,
#> #   `Singular Fit Messages` <int>, `Other Warnings` <int>,
#> #   `Warnings and Messages` <list>, Process <list>, Dependent <chr>

# Subset of the results per fold for the first model
CV5$Results[[1]] %>% select(1:8) %>% kable()
Fold Column Balanced Accuracy F1 Sensitivity Specificity Pos Pred Value Neg Pred Value AUC
.folds_1 0.7361111 0.8205128 0.8888889 0.5833333 0.7619048 0.7777778 0.7685185
.folds_2 0.7361111 0.8205128 0.8888889 0.5833333 0.7619048 0.7777778 0.7777778
.folds_3 0.7083333 0.7894737 0.8333333 0.5833333 0.7500000 0.7000000 0.7476852
.folds_4 0.7361111 0.8205128 0.8888889 0.5833333 0.7619048 0.7777778 0.7662037

Cross-validating custom model functions

cross_validate_fn() allows us to cross-validate a custom model function, like a support vector machine or a neural network. It works with regression (gaussian), binary classification (binomial), and multiclass classification (multinomial).

It is required to pass a model function and a predict function. Further, it is possible to pass a preprocessing function and a list of hyperparameter values to test with grid search. You can check the requirements for these functions at ?cross_validate_fn.

SVM

Let’s cross-validate a support-vector machine using the svm() function from the e1071 package. First, we will create a model function. You can do anything you want inside it, as long as it takes the arguments train_data, formula, and hyperparameters and returns a fitted model object:

# Create model function
#
# train_data : tibble with the training data
# formula : a formula object
# hyperparameters : a named list of hyparameters

svm_model_fn <- function(train_data, formula, hyperparameters){
  
  # Note that `formula` must be passed first
  # when calling svm(), otherwise it fails
  e1071::svm(
    formula = formula,
    data = train_data,
    kernel = "linear",
    type = "C-classification",
    probability = TRUE
  )
}

We also need a predict function. This will usually wrap the stats::predict() function. The point is to ensure that the predictions have the correct format. In this case, we want a single column with the probability of the positive class. Note, that you do not need to use the formula, hyperparameters, and train_data arguments within your function. These are there for the few cases, where they are needed.

# Create predict function
#
# test_data : tibble with the test data
# model : fitted model object
# formula : a formula object
# hyperparameters : a named list of hyparameters
# train_data : tibble with the training data

svm_predict_fn <- function(test_data, model, formula, hyperparameters, train_data){
  
  # Predict the test set with the model
  predictions <- stats::predict(
    object = model,
    newdata = test_data,
    allow.new.levels = TRUE,
    probability = TRUE
  )

  # Extract the probabilities
  # Usually the predict function will just 
  # output the probabilities directly
  probabilities <- dplyr::as_tibble(
    attr(predictions, "probabilities")
  )

  # Return second column
  # with probabilities of positive class
  probabilities[[2]]
}

With these functions defined, we can cross-validate the support-vector machine:

# Cross-validate svm_model_fn
CV6 <- cross_validate_fn(
  data = data,
  model_fn = svm_model_fn,
  predict_fn = svm_predict_fn,
  formulas = c("diagnosis ~ score", "diagnosis ~ age"),
  fold_cols = '.folds_1',
  type = 'binomial'
)
#> Will cross-validate 2 models. This requires fitting 8 model instances.

CV6
#> # A tibble: 2 × 27
#>   Fixed `Balanced Accuracy`    F1 Sensitivity Specificity `Pos Pred Value`
#>   <chr>               <dbl> <dbl>       <dbl>       <dbl>            <dbl>
#> 1 score               0.653 0.780       0.889       0.417            0.696
#> 2 age                 0.458 0.615       0.667       0.25             0.571
#> # ℹ 21 more variables: `Neg Pred Value` <dbl>, AUC <dbl>, `Lower CI` <dbl>,
#> #   `Upper CI` <dbl>, Kappa <dbl>, MCC <dbl>, `Detection Rate` <dbl>,
#> #   `Detection Prevalence` <dbl>, Prevalence <dbl>, Predictions <list>,
#> #   ROC <list>, `Confusion Matrix` <list>, Results <list>, Coefficients <list>,
#> #   Folds <int>, `Fold Columns` <int>, `Convergence Warnings` <int>,
#> #   `Other Warnings` <int>, `Warnings and Messages` <list>, Process <list>,
#> #   Dependent <chr>

Naïve Bayes

Let’s try with a naïve Bayes classifier as well. First, we will define the model function:

# Create model function
#
# train_data : tibble with the training data
# formula : a formula object
# hyperparameters : a named list of hyparameters

nb_model_fn <- function(train_data, formula, hyperparameters){
  e1071::naiveBayes(
    formula = formula,
    data = train_data
  )
}

And the predict function:

# Create predict function
#
# test_data : tibble with the test data
# model : fitted model object
# formula : a formula object
# hyperparameters : a named list of hyparameters
# train_data : tibble with the training data

nb_predict_fn <- function(test_data, model, formula, hyperparameters, train_data){
  stats::predict(
    object = model,
    newdata = test_data,
    type = "raw",
    allow.new.levels = TRUE)[, 2]
}

With both functions specified, we are ready to cross-validate our naïve Bayes classifier:

CV7 <- cross_validate_fn(
  data = data,
  model_fn = nb_model_fn,
  predict_fn = nb_predict_fn,
  formulas = c("diagnosis ~ score", "diagnosis ~ age"),
  type = 'binomial',
  fold_cols = '.folds_1'
)
#> Will cross-validate 2 models. This requires fitting 8 model instances.

CV7
#> # A tibble: 2 × 27
#>   Fixed `Balanced Accuracy`    F1 Sensitivity Specificity `Pos Pred Value`
#>   <chr>               <dbl> <dbl>       <dbl>       <dbl>            <dbl>
#> 1 score               0.736 0.821       0.889       0.583            0.762
#> 2 age                 0.25  0.462       0.5         0                0.429
#> # ℹ 21 more variables: `Neg Pred Value` <dbl>, AUC <dbl>, `Lower CI` <dbl>,
#> #   `Upper CI` <dbl>, Kappa <dbl>, MCC <dbl>, `Detection Rate` <dbl>,
#> #   `Detection Prevalence` <dbl>, Prevalence <dbl>, Predictions <list>,
#> #   ROC <list>, `Confusion Matrix` <list>, Results <list>, Coefficients <list>,
#> #   Folds <int>, `Fold Columns` <int>, `Convergence Warnings` <int>,
#> #   `Other Warnings` <int>, `Warnings and Messages` <list>, Process <list>,
#> #   Dependent <chr>

Extracting the most challenging observations

If we wish to investigate why some observations are harder to predict than others, we should start by identifying the most challenging observations. This can be done with most_challenging().

Let’s first extract the predictions from some of the cross-validation results:

glm_predictions <- dplyr::bind_rows(CV5$Predictions, .id = "Model")
svm_predictions <- dplyr::bind_rows(CV6$Predictions, .id = "Model")
nb_predictions <- dplyr::bind_rows(CV7$Predictions, .id = "Model")
predictions <- dplyr::bind_rows(
  glm_predictions, 
  svm_predictions, 
  nb_predictions, 
  .id = "Architecture"
)
predictions[["Target"]] <- as.character(predictions[["Target"]])

predictions
#> # A tibble: 360 × 8
#>    Architecture Model `Fold Column`  Fold Observation Target Prediction
#>    <chr>        <chr> <chr>         <int>       <int> <chr>       <dbl>
#>  1 1            1     .folds_1          1          10 0           0.721
#>  2 1            1     .folds_1          1          11 0           0.422
#>  3 1            1     .folds_1          1          12 0           0.242
#>  4 1            1     .folds_1          1          28 1           0.884
#>  5 1            1     .folds_1          1          29 1           0.734
#>  6 1            1     .folds_1          1          30 1           0.563
#>  7 1            1     .folds_1          2           4 0           0.831
#>  8 1            1     .folds_1          2           5 0           0.620
#>  9 1            1     .folds_1          2           6 0           0.202
#> 10 1            1     .folds_1          2          13 1           0.928
#> # ℹ 350 more rows
#> # ℹ 1 more variable: `Predicted Class` <chr>

Now, let’s find the overall most difficult to predict observations. most_challenging() calculates the Accuracy, MAE, and Cross-Entropy for each prediction. We can then extract the observations with the ~20% highest MAE scores. Note that most_challenging() works with grouped data frames as well.

challenging <- most_challenging(
  data = predictions,
  prediction_cols = "Prediction",
  type = "binomial",
  threshold = 0.20,
  threshold_is = "percentage"
)

challenging
#> # A tibble: 6 × 7
#>   Observation Correct Incorrect Accuracy   MAE `Cross Entropy`  `<=`
#>         <int>   <int>     <int>    <dbl> <dbl>           <dbl> <dbl>
#> 1          21       1        11   0.0833 0.820            2.10 0.615
#> 2           4       0        12   0      0.783            1.66 0.615
#> 3          10       0        12   0      0.774            1.57 0.615
#> 4          20       1        11   0.0833 0.742            1.50 0.615
#> 5           1       1        11   0.0833 0.733            1.39 0.615
#> 6           7       0        12   0      0.690            1.22 0.615

We can then extract the difficult observations from the dataset. First, we add an index to the dataset. Then, we perform a right-join, to only get the rows that are in the challenging data frame.

# Index with values 1:30
data[["Observation"]] <- seq_len(nrow(data))

# Add information to the challenging observations
challenging <- data %>% 
  # Remove fold columns for clarity
  dplyr::select(-c(.folds_1, .folds_2, .folds_3, .folds_4)) %>% 
  # Add the scores
  dplyr::right_join(challenging, by = "Observation")

challenging %>% kable()
participant age diagnosis score session Observation Correct Incorrect Accuracy MAE Cross Entropy <=
10 32 0 29 1 1 1 11 0.0833333 0.7333863 1.390259 0.6145233
2 23 0 24 1 4 0 12 0.0000000 0.7832189 1.664472 0.6145233
4 21 0 35 1 7 0 12 0.0000000 0.6896729 1.218275 0.6145233
9 34 0 33 1 10 0 12 0.0000000 0.7735253 1.568240 0.6145233
5 32 1 54 2 20 1 11 0.0833333 0.7419556 1.497591 0.6145233
5 32 1 62 3 21 1 11 0.0833333 0.8199538 2.097782 0.6145233

Note: You may have to scroll to the right in the table.

Evaluating predictions

We can also evaluate predictions from a model trained outside cvms. This works with regression ('gaussian'), binary classification ('binomial'), and multiclass classification ('multinomial').

Gaussian evaluation

Extract the targets and predictions from the first cross-validation we performed and evaluate it with evaluate(). We group the data frame by the Fold column to evaluate each fold separately:

# Extract the predictions from the first cross-validation
predictions <- CV1$Predictions[[1]] 
predictions %>% head(6) %>% kable()
Fold Column Fold Observation Target Prediction
.folds 1 1 33 51.00000
.folds 1 2 53 51.00000
.folds 1 3 66 51.00000
.folds 1 4 16 30.66667
.folds 1 5 32 30.66667
.folds 1 6 44 30.66667

# Evaluate the predictions per fold
predictions %>% 
  group_by(Fold) %>% 
  evaluate(
    target_col = "Target",
    prediction_cols = "Prediction",
    type = "gaussian"
  )
#> New names:
#> New names:
#> New names:
#> New names:
#> • `Fold` -> `Fold...1`
#> • `Fold` -> `Fold...3`
#> # A tibble: 4 × 9
#>    Fold  RMSE   MAE `NRMSE(IQR)`  RRSE   RAE RMSLE Predictions      Process   
#>   <int> <dbl> <dbl>        <dbl> <dbl> <dbl> <dbl> <list>           <list>    
#> 1     1  12.6  10.7        0.679 0.783 0.785 0.356 <tibble [6 × 4]> <prcss_n_>
#> 2     2  16.6  14.8        1.04  1.01  1.13  0.581 <tibble [9 × 4]> <prcss_n_>
#> 3     3  16.0  12.9        1.25  0.795 0.864 0.477 <tibble [6 × 4]> <prcss_n_>
#> 4     4  20.3  16.7        0.779 1.01  0.953 0.482 <tibble [9 × 4]> <prcss_n_>

Binomial evaluation

We can do the same for the predictions from the second, binomial cross-validation:

# Extract the predictions from the second cross-validation
predictions <- CV2$Predictions[[1]] 
predictions %>% head(6) %>% kable()
Fold Column Fold Observation Target Prediction Predicted Class
.folds 1 1 0 0.7214054 1
.folds 1 2 0 0.4216125 0
.folds 1 3 0 0.2423024 0
.folds 1 4 1 0.8837986 1
.folds 1 5 1 0.7339631 1
.folds 1 6 1 0.5632255 1

# Evaluate the predictions per fold
predictions %>% 
  group_by(Fold) %>% 
  evaluate(
    target_col = "Target",
    prediction_cols = "Prediction",
    type = "binomial"
  )
#> New names:
#> New names:
#> New names:
#> New names:
#> • `Fold` -> `Fold...1`
#> • `Fold` -> `Fold...3`
#> # A tibble: 4 × 20
#>    Fold `Balanced Accuracy` Accuracy    F1 Sensitivity Specificity
#>   <int>               <dbl>    <dbl> <dbl>       <dbl>       <dbl>
#> 1     1               0.833    0.833 0.857       1           0.667
#> 2     2               0.667    0.778 0.857       1           0.333
#> 3     3               0.833    0.833 0.857       1           0.667
#> 4     4               0.667    0.667 0.727       0.667       0.667
#> # ℹ 14 more variables: `Pos Pred Value` <dbl>, `Neg Pred Value` <dbl>,
#> #   AUC <dbl>, `Lower CI` <dbl>, `Upper CI` <dbl>, Kappa <dbl>, MCC <dbl>,
#> #   `Detection Rate` <dbl>, `Detection Prevalence` <dbl>, Prevalence <dbl>,
#> #   Predictions <list>, ROC <named list>, `Confusion Matrix` <list>,
#> #   Process <list>

Multinomial evaluation

We will use the multiclass_probability_tibble() helper to generate a data frame with predicted probabilities for three classes, along with the predicted class and the target class. Then, we will 1) evaluate the three probability columns against the targets (preferable format), and 2) evaluate the predicted classes against the targets:

# Create dataset for multinomial evaluation
multiclass_data <- multiclass_probability_tibble(
  num_classes = 3, # Here, number of predictors
  num_observations = 30,
  apply_softmax = TRUE,
  add_predicted_classes = TRUE,
  add_targets = TRUE) 

multiclass_data
#> # A tibble: 30 × 5
#>    class_1 class_2 class_3 `Predicted Class` Target 
#>      <dbl>   <dbl>   <dbl> <chr>             <chr>  
#>  1   0.200   0.490   0.309 class_2           class_2
#>  2   0.256   0.255   0.489 class_3           class_2
#>  3   0.255   0.423   0.322 class_2           class_2
#>  4   0.391   0.316   0.293 class_1           class_2
#>  5   0.314   0.364   0.321 class_2           class_1
#>  6   0.258   0.449   0.293 class_2           class_1
#>  7   0.406   0.173   0.421 class_3           class_3
#>  8   0.317   0.273   0.410 class_3           class_1
#>  9   0.351   0.227   0.422 class_3           class_3
#> 10   0.373   0.395   0.233 class_2           class_2
#> # ℹ 20 more rows

# Evaluate probabilities
# One prediction column *per class*
ev <- evaluate(
  data = multiclass_data,
  target_col = "Target",
  prediction_cols = paste0("class_", 1:3),
  type = "multinomial"
)

ev
#> # A tibble: 1 × 16
#>   `Overall Accuracy` `Balanced Accuracy`    F1 Sensitivity Specificity
#>                <dbl>               <dbl> <dbl>       <dbl>       <dbl>
#> 1              0.533               0.646 0.516       0.530       0.762
#> # ℹ 11 more variables: `Pos Pred Value` <dbl>, `Neg Pred Value` <dbl>,
#> #   Kappa <dbl>, MCC <dbl>, `Detection Rate` <dbl>,
#> #   `Detection Prevalence` <dbl>, Prevalence <dbl>, Predictions <list>,
#> #   `Confusion Matrix` <list>, `Class Level Results` <list>, Process <list>

# The one-vs-all evaluations
ev$`Class Level Results`[[1]]
#> # A tibble: 3 × 13
#>   Class   `Balanced Accuracy`    F1 Sensitivity Specificity `Pos Pred Value`
#>   <chr>                 <dbl> <dbl>       <dbl>       <dbl>            <dbl>
#> 1 class_1               0.659 0.526       0.556       0.762            0.5  
#> 2 class_2               0.633 0.593       0.533       0.733            0.667
#> 3 class_3               0.646 0.429       0.5         0.792            0.375
#> # ℹ 7 more variables: `Neg Pred Value` <dbl>, Kappa <dbl>,
#> #   `Detection Rate` <dbl>, `Detection Prevalence` <dbl>, Prevalence <dbl>,
#> #   Support <int>, `Confusion Matrix` <named list>

# Evaluate the predicted classes
# One prediction column with the class names
evaluate(
  data = multiclass_data,
  target_col = "Target",
  prediction_cols = "Predicted Class",
  type = "multinomial"
)
#> # A tibble: 1 × 16
#>   `Overall Accuracy` `Balanced Accuracy`    F1 Sensitivity Specificity
#>                <dbl>               <dbl> <dbl>       <dbl>       <dbl>
#> 1              0.533               0.646 0.516       0.530       0.762
#> # ℹ 11 more variables: `Pos Pred Value` <dbl>, `Neg Pred Value` <dbl>,
#> #   Kappa <dbl>, MCC <dbl>, `Detection Rate` <dbl>,
#> #   `Detection Prevalence` <dbl>, Prevalence <dbl>, Predictions <list>,
#> #   `Confusion Matrix` <list>, `Class Level Results` <list>, Process <list>

Baseline evaluations

While it’s common to find the chance-level baseline analytically (in classification tasks), it’s often possible to get a better evaluation than that by chance. Hence, it is useful to check the range of our metrics when randomly guessing the probabilities.

Usually, we use baseline() on our test set at the start of our modeling process, so we know what level of performance we should beat.

Note: Where baseline() works with all three families (gaussian, binomial and multinomial), each family also has a wrapper function (e.g. baseline_gaussian()) that is easier to use. We use those here.

Start by partitioning the dataset:

# Set seed for reproducibility
set.seed(1)

# Partition the dataset 
partitions <- groupdata2::partition(
  participant.scores,
  p = 0.7,
  cat_col = 'diagnosis',
  id_col = 'participant',
  list_out = TRUE
)

train_set <- partitions[[1]]
test_set <- partitions[[2]]

Binomial baseline

Approach: n random sets of predictions are evaluated against the dependent variable in the test set. We also evaluate a set of all 0s and a set of all 1s.

Create the baseline evaluations:

# Perform binomial baseline evaluation
# Note: It's worth enabling parallelization (see ?baseline examples)
binomial_baseline <- baseline_binomial(
  test_data = test_set, 
  dependent_col = "diagnosis",
  n = 100
)

binomial_baseline$summarized_metrics
#> # A tibble: 10 × 16
#>    Measure `Balanced Accuracy` Accuracy      F1 Sensitivity Specificity
#>    <chr>                 <dbl>    <dbl>   <dbl>       <dbl>       <dbl>
#>  1 Mean                  0.496    0.496   0.481       0.475       0.517
#>  2 Median                0.5      0.5     0.5         0.5         0.5  
#>  3 SD                    0.130    0.130   0.144       0.178       0.181
#>  4 IQR                   0.167    0.167   0.195       0.208       0.333
#>  5 Max                   0.833    0.833   0.833       0.833       0.833
#>  6 Min                   0.25     0.25    0.182       0           0.167
#>  7 NAs                   0        0       1           0           0    
#>  8 INFs                  0        0       0           0           0    
#>  9 All_0                 0.5      0.5   NaN           0           1    
#> 10 All_1                 0.5      0.5     0.667       1           0    
#> # ℹ 10 more variables: `Pos Pred Value` <dbl>, `Neg Pred Value` <dbl>,
#> #   AUC <dbl>, `Lower CI` <dbl>, `Upper CI` <dbl>, Kappa <dbl>, MCC <dbl>,
#> #   `Detection Rate` <dbl>, `Detection Prevalence` <dbl>, Prevalence <dbl>

On average, we can expect an F1 score of approximately 0.481. The maximum F1 score achieved by randomly guessing was 0.833 though. That’s likely because of the small size of the test set, but it illustrates how such information could be useful in a real-life scenario.

The All_1 row shows us that we can achieve an F1 score of 0.667 by always predicting 1. Some model architectures, like neural networks, have a tendency to always predict the majority class. Such a model is quite useless of course, why it is good to be aware of the performance it could achieve. We could also check the confusion matrix for such a pattern.

binomial_baseline$random_evaluations
#> # A tibble: 100 × 20
#>    `Balanced Accuracy` Accuracy    F1 Sensitivity Specificity `Pos Pred Value`
#>                  <dbl>    <dbl> <dbl>       <dbl>       <dbl>            <dbl>
#>  1               0.417    0.417 0.462       0.5         0.333            0.429
#>  2               0.667    0.667 0.6         0.5         0.833            0.75 
#>  3               0.5      0.5   0.571       0.667       0.333            0.5  
#>  4               0.417    0.417 0.364       0.333       0.5              0.4  
#>  5               0.583    0.583 0.545       0.5         0.667            0.6  
#>  6               0.583    0.583 0.545       0.5         0.667            0.6  
#>  7               0.667    0.667 0.667       0.667       0.667            0.667
#>  8               0.417    0.417 0.364       0.333       0.5              0.4  
#>  9               0.333    0.333 0.333       0.333       0.333            0.333
#> 10               0.583    0.583 0.545       0.5         0.667            0.6  
#> # ℹ 90 more rows
#> # ℹ 14 more variables: `Neg Pred Value` <dbl>, AUC <dbl>, `Lower CI` <dbl>,
#> #   `Upper CI` <dbl>, Kappa <dbl>, MCC <dbl>, `Detection Rate` <dbl>,
#> #   `Detection Prevalence` <dbl>, Prevalence <dbl>,
#> #   Predictions <list<tibble[,4]>>, ROC <list>,
#> #   `Confusion Matrix` <list<tibble[,6]>>, Process <list>, Dependent <chr>

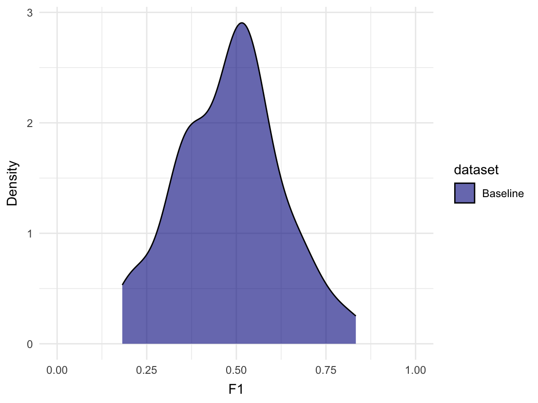
We can plot the distribution of F1 scores from the random evaluations:

# First, remove the NAs from the F1 column
random_evaluations <- binomial_baseline$random_evaluations
random_evaluations <- random_evaluations[!is.na(random_evaluations$F1),]

# Create density plot for F1
plot_metric_density(baseline = random_evaluations, 
                    metric = "F1", xlim = c(0, 1))

Multinomial baseline

Approach: Creates one-vs-all (binomial) baseline evaluations for n sets of random predictions against the dependent variable, along with sets of all class x,y,z,... predictions.

Create the baseline evaluations:


multiclass_baseline <- baseline_multinomial(
  test_data = multiclass_data, 
  dependent_col = "Target",
  n = 100
)

# Summarized metrics
multiclass_baseline$summarized_metrics
#> # A tibble: 15 × 13
#>    Measure     `Overall Accuracy` `Balanced Accuracy`       F1 Sensitivity
#>    <chr>                    <dbl>               <dbl>    <dbl>       <dbl>
#>  1 Mean                    0.330               0.497    0.324       0.329 
#>  2 Median                  0.333               0.496    0.325       0.330 
#>  3 SD                      0.0823              0.0662   0.0760      0.0904
#>  4 IQR                     0.108               0.0897   0.0987      0.123 
#>  5 Max                     0.5                 0.664    0.499       0.556 
#>  6 Min                     0.133               0.352    0.131       0.137 
#>  7 NAs                     0                   0       10           0     
#>  8 INFs                    0                   0        0           0     
#>  9 CL_Max                 NA                   0.770    0.688       0.833 
#> 10 CL_Min                 NA                   0.286    0.0870      0     
#> 11 CL_NAs                 NA                   0       10           0     
#> 12 CL_INFs                NA                   0        0           0     
#> 13 All_class_1             0.3                 0.5    NaN           0.333 
#> 14 All_class_2             0.5                 0.5    NaN           0.333 
#> 15 All_class_3             0.2                 0.5    NaN           0.333 
#> # ℹ 8 more variables: Specificity <dbl>, `Pos Pred Value` <dbl>,
#> #   `Neg Pred Value` <dbl>, Kappa <dbl>, MCC <dbl>, `Detection Rate` <dbl>,
#> #   `Detection Prevalence` <dbl>, Prevalence <dbl>

The CL_ measures describe the Class Level Results (aka. one-vs-all evaluations). One of the classes have a maximum Balanced Accuracy score of 0.770, while the maximum Balanced Accuracy in the random evaluations is 0.664.


# Summarized class level results for class 1
multiclass_baseline$summarized_class_level_results %>% 
  dplyr::filter(Class == "class_1") %>%
  tidyr::unnest(Results)
#> # A tibble: 10 × 13
#>    Class   Measure `Balanced Accuracy`      F1 Sensitivity Specificity
#>    <chr>   <chr>                 <dbl>   <dbl>       <dbl>       <dbl>
#>  1 class_1 Mean                 0.493    0.314       0.339       0.648
#>  2 class_1 Median               0.472    0.3         0.333       0.667
#>  3 class_1 SD                   0.0933   0.119       0.148       0.103
#>  4 class_1 IQR                  0.127    0.159       0.222       0.143
#>  5 class_1 Max                  0.770    0.667       0.778       0.905
#>  6 class_1 Min                  0.286    0.105       0           0.286
#>  7 class_1 NAs                  0        1           0           0    
#>  8 class_1 INFs                 0        0           0           0    
#>  9 class_1 All_0                0.5    NaN           0           1    
#> 10 class_1 All_1                0.5      0.462       1           0    
#> # ℹ 7 more variables: `Pos Pred Value` <dbl>, `Neg Pred Value` <dbl>,
#> #   Kappa <dbl>, `Detection Rate` <dbl>, `Detection Prevalence` <dbl>,
#> #   Prevalence <dbl>, Accuracy <dbl>

# Random evaluations
# Note, that the class level results for each repetition
# are available as well
multiclass_baseline$random_evaluations
#> # A tibble: 100 × 18
#>    Repetition `Overall Accuracy` `Balanced Accuracy`      F1 Sensitivity
#>         <int>              <dbl>               <dbl>   <dbl>       <dbl>
#>  1          1              0.2                 0.401 NaN           0.207
#>  2          2              0.233               0.427   0.239       0.252
#>  3          3              0.433               0.564   0.410       0.415
#>  4          4              0.367               0.529   0.352       0.356
#>  5          5              0.167               0.394   0.161       0.189
#>  6          6              0.333               0.496   0.314       0.319
#>  7          7              0.4                 0.534   0.359       0.363
#>  8          8              0.467               0.608   0.462       0.485
#>  9          9              0.3                 0.476   0.286       0.296
#> 10         10              0.267               0.430   0.261       0.259
#> # ℹ 90 more rows
#> # ℹ 13 more variables: Specificity <dbl>, `Pos Pred Value` <dbl>,
#> #   `Neg Pred Value` <dbl>, Kappa <dbl>, MCC <dbl>, `Detection Rate` <dbl>,
#> #   `Detection Prevalence` <dbl>, Prevalence <dbl>,
#> #   Predictions <list<tibble[,4]>>, `Confusion Matrix` <list<tibble[,4]>>,
#> #   `Class Level Results` <list<tibble[,16]>>, Process <list>, Dependent <chr>

Gaussian baseline

Approach: The baseline model (y ~ 1), where 1 is simply the intercept (i.e. mean of y), is fitted on n random subsets of the training set and evaluated on the test set. We also perform an evaluation of the model fitted on the entire training set.

We usually wish to establish whether our predictors add anything useful to our model. We should thus at least do better than a model without any predictors.

Create the baseline evaluations:

gaussian_baseline <- baseline_gaussian(
  test_data = test_set,
  train_data = train_set,
  dependent_col = "score",
  n = 100
)

gaussian_baseline$summarized_metrics
#> # A tibble: 9 × 8
#>   Measure    RMSE      MAE `NRMSE(IQR)`   RRSE      RAE  RMSLE `Training Rows`
#>   <chr>     <dbl>    <dbl>        <dbl>  <dbl>    <dbl>  <dbl>           <dbl>
#> 1 Mean     19.6   15.8           0.944  1.04   1.02     0.559             9.88
#> 2 Median   19.2   15.5           0.925  1.01   1        0.548            10   
#> 3 SD        1.19   0.941         0.0575 0.0630 0.0607   0.0303            3.31
#> 4 IQR       0.682  0.00321       0.0328 0.0360 0.000207 0.0189            6   
#> 5 Max      26.8   21.8           1.29   1.42   1.41     0.727            15   
#> 6 Min      18.9   15.5           0.912  1.00   1        0.541             5   
#> 7 NAs       0      0             0      0      0        0                 0   
#> 8 INFs      0      0             0      0      0        0                 0   
#> 9 All_rows 19.1   15.5           0.923  1.01   1        0.543            18

The All_rows row tells us the performance when fitting the intercept model on the full training set. It is quite close to the mean of the random evaluations.

gaussian_baseline$random_evaluations
#> # A tibble: 100 × 12
#>     RMSE   MAE `NRMSE(IQR)`  RRSE   RAE RMSLE        Predictions    Coefficients
#>    <dbl> <dbl>        <dbl> <dbl> <dbl> <dbl> <list<tibble[,3]>> <list<tibble[,>
#>  1  19.1  15.5        0.921  1.01  1    0.544           [12 × 3]        [1 × 10]
#>  2  19.2  15.5        0.926  1.02  1    0.543           [12 × 3]        [1 × 10]
#>  3  19.0  15.5        0.917  1.01  1    0.568           [12 × 3]        [1 × 10]
#>  4  19.0  15.5        0.916  1.00  1    0.566           [12 × 3]        [1 × 10]
#>  5  19.2  15.5        0.927  1.02  1    0.542           [12 × 3]        [1 × 10]
#>  6  19.5  15.5        0.937  1.03  1    0.541           [12 × 3]        [1 × 10]
#>  7  20.4  15.9        0.983  1.08  1.02 0.546           [12 × 3]        [1 × 10]
#>  8  18.9  15.5        0.912  1.00  1    0.558           [12 × 3]        [1 × 10]
#>  9  19.5  15.5        0.939  1.03  1    0.541           [12 × 3]        [1 × 10]
#> 10  18.9  15.5        0.912  1.00  1    0.558           [12 × 3]        [1 × 10]
#> # ℹ 90 more rows
#> # ℹ 4 more variables: Process <list>, `Training Rows` <int>, Dependent <chr>,
#> #   Fixed <chr>

Plot the density plot for RMSE:

plot_metric_density(baseline = gaussian_baseline$random_evaluations,
                    metric = "RMSE")

In this instance, the All_rows row might have been enough, as the subsets mainly add higher RMSE scores.

Generate model formulas

Instead of manually typing all possible model formulas for a set of fixed effects (including the possible interactions), combine_predictors() can do it for you (with some constraints).

When including interactions, >200k formulas have been precomputed for up to 8 fixed effects, with a maximum interaction size of 3, and a maximum of 5 fixed effects per formula. It’s possible to further limit the generated formulas.

We can also append a random effects structure to the generated formulas.

combine_predictors(
  dependent = "y",
  fixed_effects = c("a", "b", "c"),
  random_effects = "(1|d)"
)
#>  [1] "y ~ a + (1|d)"                     "y ~ b + (1|d)"                    
#>  [3] "y ~ c + (1|d)"                     "y ~ a * b + (1|d)"                
#>  [5] "y ~ a * c + (1|d)"                 "y ~ a + b + (1|d)"                
#>  [7] "y ~ a + c + (1|d)"                 "y ~ b * c + (1|d)"                
#>  [9] "y ~ b + c + (1|d)"                 "y ~ a * b * c + (1|d)"            
#> [11] "y ~ a * b + c + (1|d)"             "y ~ a * c + b + (1|d)"            
#> [13] "y ~ a + b * c + (1|d)"             "y ~ a + b + c + (1|d)"            
#> [15] "y ~ a * b + a * c + (1|d)"         "y ~ a * b + b * c + (1|d)"        
#> [17] "y ~ a * c + b * c + (1|d)"         "y ~ a * b + a * c + b * c + (1|d)"

If two or more fixed effects should not be in the same formula, like an effect and its log-transformed version, we can provide them as sublists.

combine_predictors(
  dependent = "y",
  fixed_effects = list("a", list("b", "log_b")),
  random_effects = "(1|d)"
)
#> [1] "y ~ a + (1|d)"         "y ~ b + (1|d)"         "y ~ log_b + (1|d)"    
#> [4] "y ~ a * b + (1|d)"     "y ~ a * log_b + (1|d)" "y ~ a + b + (1|d)"    
#> [7] "y ~ a + log_b + (1|d)"